风暴娱乐|风暴娱乐|科技赋能创意,让娱乐更有趣




  1. 棋牌资讯
    返回 >
    曾豪掷13.6亿收(shōu)购地方棋(qí)牌的上市(shì)公司要(yào)退市(shì)了
    发布(bù)时间:2020-12-11 15:16编辑:风暴娱乐管理员来源(yuán):深圳市风暴娱乐科技
    字号:

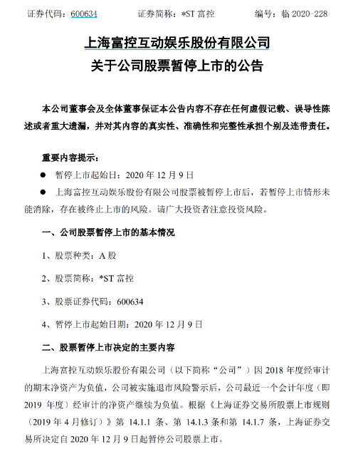
    4日晚(wǎn)间,沪市第一低(dī)价股*ST富控发(fā)布公告,因2018年(nián)度经(jīng)审计的(de)期末净(jìng)资产为负值,公司被(bèi)实施(shī)退市风险(xiǎn)警示(shì)后,公司最近(jìn)一个会计年度(即2019年度)经(jīng)审(shěn)计的净资(zī)产继(jì)续为负值(zhí)。根(gēn)据《上海(hǎi)证券交易所股票上市规则,上海证券交易所决定自2020年(nián)12月9日(rì)起暂停公司(sī)股(gǔ)票上市(shì)。

    2017年,富(fù)控互动136680万(wàn)元(yuán)对价现金收购宁(níng)波尚游网络科技合伙企业(yè)(有(yǒu)限合伙)持有(yǒu)的宁波百搭网(wǎng)络(luò)科技有(yǒu)限(xiàn)公司(sī)51%股权。相(xiàng)对应的,宁波百搭(dā)网络科技(jì)有(yǒu)限公(gōng)司(sī)估值达到26.8亿(yì)元(yuán),超过了当时(shí)闲(xián)徕互娱的(de)20亿估值(zhí),地方棋(qí)牌(pái)史上估值最高的棋牌公司。但因3.668亿元剩余款(kuǎn)项项迟迟未能交付,百(bǎi)搭网络的财务信息并没有(yǒu)并入富控互动旗下,富控互动也一直没有获得百搭网络的控制权。

    据风暴娱乐了解,百搭网络成立(lì)于201610月,是(shì)一家专注于开发、运营移动端(duān)棋牌游戏的互联(lián)网(wǎng)游戏公司。目前百搭网络在线运营(yíng)的主要游戏有阿拉宁波麻(má)将、阿拉浙江麻将、阿(ā)拉血战麻将、阿拉舟(zhōu)山(shān)麻将、阿拉江西麻将(jiāng)、阿拉跑得快(kuài)、阿拉干(gàn)瞪眼、阿拉斗牛、阿拉玩(wán)三张等棋牌游戏。


    公(gōng)司(sī)公(gōng)告称,在暂(zàn)停上市期(qī)间(jiān),董事会将(jiāng)继续勤勉尽责(zé),积极采取措施以保(bǎo)证公司的正(zhèng)常经营。根据公司目前所面(miàn)临的现状,公司以(yǐ)保障股(gǔ)东利益(yì)为出发点,将采取以下措施来解决公司目前的困境,以争取股票恢复(fù)上市。

    (一)2020年度,公司(sī)将采取周(zhōu)密(mì)的措施保证各项(xiàng)治理(lǐ)制度(dù)严(yán)格执行(háng),确保公司治理规范、内部控制严格、管理(lǐ)科学(xué)、风险可控(kòng)。

    (二(èr))公司管(guǎn)理层将着力(lì)加强同债权人的(de)沟通,采取切实有效的(de)措施包括但不限于成立纾困基(jī)金(jīn)、引入战略投资者等方式解决诉(sù)讼纠纷,解决资(zī)产、账户被(bèi)查封冻、对外担保(bǎo)、或有债务等事项。

    公(gōng)开资(zī)料显示,*ST富控的主要业务是网络游戏产品的研发和运(yùn)营,主要包括交互式休闲娱乐游戏软件的开(kāi)发及游戏产(chǎn)品的(de)运营。

    截至最新数据,*ST富(fù)控市值仅为4.7亿(yì),股(gǔ)价为0.82元/股。

    风暴娱乐科技致力于棋牌游戏开发16年,在海(hǎi)内外棋牌市场都有口皆(jiē)碑。近两年(nián)海外棋牌、休闲游戏市场爆(bào)发,风暴娱乐(hú)为包括(kuò)美国、菲律(lǜ)宾、泰国、柬埔寨、新(xīn)加坡等多个国家的棋牌运营(yíng)商(shāng)进行产(chǎn)品研(yán)发,在当地(dì)都获得了不错的成绩。

    2020年,风暴娱乐(hú)持续看好(hǎo)海(hǎi)外棋牌、休闲(xián)游戏市场,招募(mù)全球(qiú)合伙人。接(jiē)受海外本(běn)土(tǔ)化棋牌游戏(xì)、休闲游戏定制以及联合运营业务。您有任何海外棋(qí)牌、休(xiū)闲(xián)游戏的产品需求,扫码加微(wēi)信,风暴娱乐将(jiāng)为(wéi)您打造一(yī)款迅速盈(yíng)利的手游产品。

    扫(sǎo)描二维码(mǎ)成为风暴娱乐全球合伙人(rén)


    本文版权归风暴娱乐所有(yǒu),如(rú)若转载请(qǐng)注明出处

    ( 全文(wén)完 )

    游(yóu)戏定制

    扫码(mǎ)联(lián)络(luò)游(yóu)戏定制顾问(wèn)

    游戏(xì)联运

    扫码联络(luò)游戏联运专员

    服务热(rè)线(xiàn)

    返回(huí)顶部

    官方公众号

    微信

    微(wēi)信号: 风暴娱乐棋牌开(kāi)发公众号

    扫(sǎo)一扫,关(guān)注风暴娱乐

    发(fā)现更多(duō)精彩

    微信在线

    微信

    微(wēi)信号(hào): 在线微信客服

    游戏定制(zhì)

    游戏联运(yùn)

    官方热线

    服务(wù)热线

    企业QQ

    客服热(rè)线

    分享

    QQ空间

    腾讯(xùn)微博(bó)

    QQ 好友

    新浪(làng)微(wēi)博

    开心网(wǎng)

    贴吧

    微信

    人人网

    风暴娱乐|风暴娱乐|科技赋能创意,让娱乐更有趣

    风暴娱乐|风暴娱乐|科技赋能创意,让娱乐更有趣